CN EN
CN EN
2013级3班召开优秀板报制作者表彰总结大会
发布时间:2014-11-24
阅读量:

\

感恩主题板报工作人员

近日,山东师大附中2013级3班召开了优秀板报制作者表彰总结大会。大家在一片欢快热闹的气氛中期待着大会的开始。学生讲坛由2013级3班团支书林柏杨同学主持。

大会第一项内容是:宣布了11月的板报主题“感恩”,公布了所有参与板报设计和工作的人员。

第二项:宣读了2013级3班上一年度(原2013级4班)宣传工作总结,并由团支书林柏杨同学公布了上学期宣传工作取得的优秀成果以及本学期优秀稿件撰写者和学生讲坛最佳创办者:王玥涵,上学期优秀稿件撰写者和学生讲坛最佳创办者:张金汉和王稼豪。林柏杨对三人学生讲坛讲解进行了分析,并邀请三人向大家讲述如何最好效果的开展好一次学生讲坛。

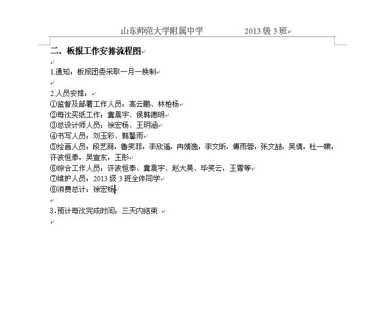
第三项:由班主任房华老师公示了2013级3班板报设计流程方案,其中主要包括板报每次设计的人员分配,板报每次设计的工作顺序安排等项目。

第四项:公布板报优秀贡献者的名单,2013级3班历届板报优秀贡献者有:高云鹏,刘玉彩,徐宏杨,段艺萌,王玥涵,鲁笑菲,韩馨雨,冀晨宇,侯韩德明,毕笑云,李欣遥,冉婧逸,李文昕,杜一啸,许波恒泰,吴宣东,傅雨蓉,张文喆,吴倩,林柏杨,共20名同学。其中最佳版面制作奖:徐宏杨,王玥涵,最佳书法奖:刘玉彩,韩馨雨,最佳绘画奖:段艺萌,鲁笑菲,最佳卖力奖:冀晨宇,侯韩德明,毕笑云,最佳合作绘画奖:李欣遥,冉婧逸,李文昕,最佳辛苦付出奖:杜一啸,许波恒泰,吴宣东,傅雨蓉,张文喆,吴倩,最佳总监督:高云鹏,林柏杨。公布近期工作优秀团干部:团支书:林柏杨,宣传委员:张文喆,组织委员:鲁笑菲,裴庆鹏。

第五项:未来工作开展规划设想公布。

通过本次表彰总结大会使班级凝聚力得到了有效提升!同学们更加热爱班集体。相信未来的高二三班,将会是最优秀的班集体!

(撰稿:林柏杨 摄影:段艺萌 文字编辑:张建华 网络编辑:杨华)

\

感恩主题板报

\

团支部板报设计流程副本

校本部
地址:济南市历下区山师北街3号
电话:0531-86187152
邮编:250014
幸福柳分校
地址:济南市历城区王舍人街道幸福柳路1066号
电话:0531-81921555
邮编:250100
网址:http://xfl.sdnu.edu.cn/
微信公众号